scipy.signal.

импульсная характеристика#

scipy.signal.импульсная характеристика(система, X0=None, T=None, N=None)[источник]#

Импульсная характеристика системы непрерывного времени.

Параметры:
системаэкземпляр класса LTI или кортеж из array_like

описывающие систему. Следующее указывает количество элементов в кортеже и их интерпретацию:

  • 1 (экземпляр lti)

  • 2 (num, den)

  • 'norm'

  • 4 (A, B, C, D)

X0array_like, необязательный

Начальный вектор состояния. По умолчанию ноль.

Tarray_like, необязательный

Временные точки. Вычисляются, если не заданы.

Nint, необязательный

Количество временных точек для вычисления (если T не указан).

Возвращает:
Tndarray

Одномерный массив точек времени.

youtndarray

Одномерный массив, содержащий импульсную характеристику системы (за исключением особенностей в нуле).

Примечания

Если (num, den) передано для system, коэффициенты как для числителя, так и для знаменателя должны быть указаны в порядке убывания степени (например, s^2 + 3s + 5 будет представлен как [1, 3, 5]).

Примеры

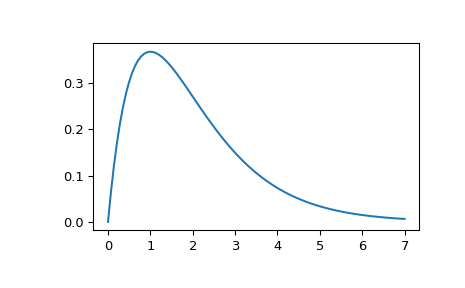
Вычислить импульсную характеристику системы второго порядка с повторяющимся корнем: x''(t) + 2*x'(t) + x(t) = u(t)

>>> from scipy import signal
>>> system = ([1.0], [1.0, 2.0, 1.0])
>>> t, y = signal.impulse(system)
>>> import matplotlib.pyplot as plt
>>> plt.plot(t, y)
../../_images/scipy-signal-impulse-1.png