scipy.special.iv#

scipy.special.iv(v, z, выход=None) = 'iv'>#

Модифицированная функция Бесселя первого рода вещественного порядка.

Параметры:
varray_like

Порядок. Если z имеет вещественный тип и отрицателен, v должны быть целочисленными.

zarray_like из float или complex

Аргумент.

выходndarray, необязательно

Необязательный выходной массив для значений функции

Возвращает:
скаляр или ndarray

Значения модифицированной функции Бесселя.

Смотрите также

ive

Эта функция с удаленным ведущим экспоненциальным поведением.

i0

Более быстрая версия этой функции для порядка 0.

i1

Более быстрая версия этой функции для порядка 1.

Примечания

Для вещественных z и \(v \in [-50, 50]\), вычисление выполняется с использованием метода Темме [1]. Для больших порядков применяются равномерные асимптотические разложения.

Для комплексных z и положительный v, AMOS [2] zbesi процедура вызывается. Она использует степенной ряд для малых z, асимптотическое разложение для больших abs(z), алгоритм Миллера, нормализованный по вронскиану и ряд Неймана для промежуточных величин, а также равномерные асимптотические разложения для \(I_v(z)\) и \(J_v(z)\) для больших порядков. Используется обратная рекурсия для генерации последовательностей или уменьшения порядков при необходимости.

Вышеуказанные вычисления выполняются в правой полуплоскости и продолжаются в левую полуплоскость по формуле,

\[I_v(z \exp(\pm\imath\pi)) = \exp(\pm\pi v) I_v(z)\]

(действительно, когда действительная часть z положителен). Для отрицательных v, формула

\[I_{-v}(z) = I_v(z) + \frac{2}{\pi} \sin(\pi v) K_v(z)\]

используется, где \(K_v(z)\) является модифицированной функцией Бесселя второго рода, вычисленной с использованием подпрограммы AMOS zbesk.

Ссылки

[1]

Темме, Journal of Computational Physics, том 21, 343 (1976)

[2]

Дональд Э. Амос, «AMOS, переносимый пакет для функций Бесселя комплексного аргумента и неотрицательного порядка», http://netlib.org/amos/

Примеры

Вычислить функцию порядка 0 в одной точке.

>>> from scipy.special import iv
>>> iv(0, 1.)
1.2660658777520084

Вычислить функцию в одной точке для разных порядков.

>>> iv(0, 1.), iv(1, 1.), iv(1.5, 1.)
(1.2660658777520084, 0.565159103992485, 0.2935253263474798)

Вычисление для разных порядков может быть выполнено за один вызов путём предоставления списка или массива NumPy в качестве аргумента для v параметр:

>>> iv([0, 1, 1.5], 1.)
array([1.26606588, 0.5651591 , 0.29352533])

Оцените функцию в нескольких точках для порядка 0, предоставив массив для z.

>>> import numpy as np
>>> points = np.array([-2., 0., 3.])
>>> iv(0, points)
array([2.2795853 , 1.        , 4.88079259])

Если z является массивом, параметр order v должны быть транслируемы к правильной форме, если разные порядки должны быть вычислены за один вызов. Чтобы вычислить порядки 0 и 1 для одномерного массива:

>>> orders = np.array([[0], [1]])
>>> orders.shape
(2, 1)
>>> iv(orders, points)
array([[ 2.2795853 ,  1.        ,  4.88079259],
       [-1.59063685,  0.        ,  3.95337022]])

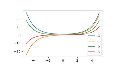
Построить графики функций порядка от 0 до 3 от -5 до 5.

>>> import matplotlib.pyplot as plt
>>> fig, ax = plt.subplots()
>>> x = np.linspace(-5., 5., 1000)
>>> for i in range(4):
...     ax.plot(x, iv(i, x), label=f'$I_{i!r}$')
>>> ax.legend()
>>> plt.show()
../../_images/scipy-special-iv-1.png