inds#

метод

random.Generator.noncentral_f(dfnum, dfden, nonc, размер=None)#

Генерация выборок из нецентрального F-распределения.

Выборки берутся из F-распределения с заданными параметрами, dfnum (степени свободы в числителе) и dfden (степени свободы в знаменателе), где оба параметра > 1. nonc является параметром нецентральности.

Параметры:
dfnumfloat или array_like из float

Число степеней свободы числителя, должно быть > 0.

dfdenfloat или array_like из float

Степени свободы знаменателя, должны быть > 0.

noncfloat или array_like из float

Параметр нецентральности, сумма квадратов средних значений числителя, должна быть >= 0.

размерint или кортеж ints, опционально

Форма вывода. Если заданная форма, например, (m, n, k), затем m * n * k образцы извлекаются. Если size равен None (по умолчанию), возвращается единственное значение, если dfnum, dfden, и nonc все являются скалярами. В противном случае, np.broadcast(dfnum, dfden, nonc).size выбираются образцы.

Возвращает:
выходndarray или скаляр

Выборки, взятые из параметризованного нецентрального распределения Фишера.

Примечания

При вычислении мощности эксперимента (мощность = вероятность отклонения нулевой гипотезы, когда конкретная альтернатива верна) нецентральная F-статистика становится важной. Когда нулевая гипотеза верна, F-статистика следует центральному F-распределению. Когда нулевая гипотеза неверна, она следует нецентральной F-статистике.

Ссылки

[1]

Вайсштейн, Эрик В. «Нецентральное F-распределение». Из MathWorld – ресурса Wolfram Web. https://mathworld.wolfram.com/NoncentralF-Distribution.html

[2]

Википедия, "Нецентральное F-распределение", https://en.wikipedia.org/wiki/Noncentral_F-distribution

Примеры

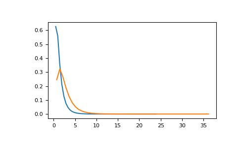
В исследовании проверка конкретной альтернативы нулевой гипотезе требует использования нецентрального F-распределения. Нам нужно вычислить площадь в хвосте распределения, превышающую значение F-распределения для нулевой гипотезы. Мы построим два распределения вероятностей для сравнения.

>>> rng = np.random.default_rng()
>>> dfnum = 3 # between group deg of freedom
>>> dfden = 20 # within groups degrees of freedom
>>> nonc = 3.0
>>> nc_vals = rng.noncentral_f(dfnum, dfden, nonc, 1000000)
>>> NF = np.histogram(nc_vals, bins=50, density=True)
>>> c_vals = rng.f(dfnum, dfden, 1000000)
>>> F = np.histogram(c_vals, bins=50, density=True)
>>> import matplotlib.pyplot as plt
>>> plt.plot(F[1][1:], F[0])
>>> plt.plot(NF[1][1:], NF[0])
>>> plt.show()
../../../_images/numpy-random-Generator-noncentral_f-1.png